Approval process
Content was last updated in 06.23.05-00
The PO approval is a series of actions required from various stakeholders to validate a PO and bring it into effect.
Why seek approvals?
Purchase order approval process is required for several reasons, primarily to ensure proper control, accountability, and compliance within an organization's procurement activities.
Here are some key reasons why the purchase order approval process is important:
Financial Control: By implementing a purchase order approval process, organizations can establish financial controls to prevent unauthorized or unnecessary spending. The process ensures that purchases align with budgetary constraints and that the necessary funds are available before committing to a purchase.
Budget Management: The approval process helps track and manage the organization's budget effectively. By reviewing and approving purchase orders, management can assess the impact of each purchase on the budget and make informed decisions about resource allocation.
Authorization and Accountability: Purchase order approvals ensure that only authorized individuals can initiate purchases on behalf of the organization. This helps prevent fraudulent activities or unauthorized purchases. By having a designated approver, there is a clear line of accountability for the purchases made.
Vendor Compliance: The approval process allows organizations to vet and approve vendors based on specific criteria, such as quality standards, pricing, and contractual agreements. It ensures that the chosen vendors meet the organization's requirements and comply with any relevant regulations or policies.
Legal and Regulatory Compliance: Many industries are subject to various legal and regulatory requirements, such as compliance with government regulations, data protection laws, or industry-specific standards. The purchase order approval process helps ensure that purchases adhere to these regulations and minimize the risk of non-compliance.
Strategic Decision-Making: Purchase order approvals provide an opportunity for higher-level management to review and assess purchasing decisions. This allows them to evaluate the impact of purchases on the overall business strategy, identify potential cost savings or efficiencies, and make strategic decisions accordingly.
Order Accuracy: The approval process acts as a final check to verify the accuracy of the purchase order details, including quantities, pricing, delivery dates, and terms. It helps identify any discrepancies or errors before the order is placed, reducing the likelihood of receiving incorrect or incomplete goods or services.
Workflow Efficiency: By establishing a standardized approval process, organizations can streamline and automate the procurement workflow. This eliminates bottlenecks, ensures timely approvals, and improves overall efficiency in purchasing operations.
Overall, the purchase order approval process plays a vital role in maintaining financial control, ensuring compliance, and facilitating informed decision-making within an organization's procurement activities.
It promotes transparency, accountability, and efficiency in the purchasing process, ultimately contributing to effective resource management and organizational success.
Workflow of PO Approval process
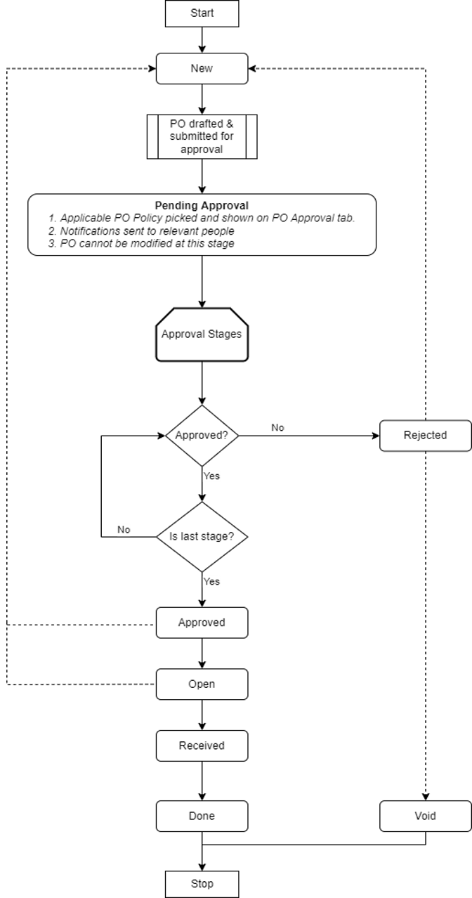
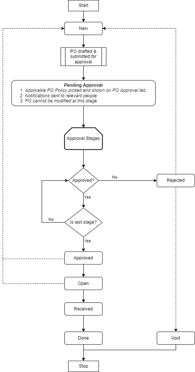
The flowchart describes how the PO is sent out to an approver after creation or modification and how it transitions through various approval stages.
Before a PO is submitted its status is called 'New'.
At the time of submission, the status for all the approval levels until first 'Mandatory Level' will be 'Pending Approval'.
Based on the configured PO Policies, R2 decides to whom all the PO must be sent for approvals.
Notification E-mails are sent to each of the approvers (only until first 'Mandatory Level').
And subsequently to lateral approvers (until next 'Mandatory Level') and so on.
As the PO progresses through level approvals, each level's status will changed to 'Approved'.
If the PO is 'Rejected' at any of the intermediatory levels, it does not proceeds further and its final status is changed to 'Rejected'.
A PO can also get 'Rejected' at the final stage, even if all the previous stages were 'Approved'.
A PO with 'Rejected' status can be re-submitted after the required changes etc. However, at this point, its status is called 'New'.
And it shall proceed for approval just like any other fresh PO being submitted for approval.
After being rejected, a PO can be moved to being 'Void', which is a read-only mode.
Once all approval levels are completed, the status changes to Approved. At this stage, the user must release the PO, which enables the Receive button and updates the status to Open.
After all items in the PO are received from the vendor, the status updates to Received.
The PO can then be billed or vouchered. Once completed, the status changes to Closed, after which the PO becomes read-only.
Even if the PO was successfully 'Approved' at all stages, it can still be modified and re-submitted as a 'New' PO.

Transition of a PO in-between various PO Approval Stages:
PO status | Comments |
New | When new PO is created and has not be submitted for Approval. This is also applicable if an Approved, Released or Rejected PO is modified and re-opened. |
Pending approval | When PO is released for approval. but one or more levels are awaiting approval. Also, only the 'level' which is not approved is tagged as 'Pending Approval' |
Approved | ONLY when all stages are approved, it is deemed as 'Fully Approved'. |
Rejected | If any of the levels is rejected, it is deemed as 'Rejected'. |
Open/Released | Since it is approved by relevant authorities, it can be releases to the vendor. |
Received | When all items on PO are received. |
Closed | When PO is fully received it can be closed. Now it is ready to be vouchered. |
Void | Cancelled. PO goes into a read-only stage, and no further operations can be done on it. |
Important Points
For each individual level of approval, the approver receives a notification E-Mail to inform about a pending action.
If there are 'No appropriate policies to be applied on a PO', it goes straight to being fully approved.
The PO status is changed to 'Open' and can be sent to intended vendor.